2025-10-29 08:58:39 来源:本站
2025年AMC10考试时间已出:
A卷11月6日(周四)
B卷11月14日(周五)
在距离AMC10 A卷考试仅剩下9天时间,距离AMC10 B卷考试仅剩下17天不到。
在有限的时间内,如何高效冲刺、实现快速提分?今天给大家拆解下AMC10考试的核心考点以及备考策略,还有针对性【冲刺课程】,帮助学生稳步提升!
AMC10考试核心考点
AMC10考试的核心考点,包含数论、代数、几何、统计(组合数学)4大模块,大致符合学校初三、高一知识点,各模块占比、高频考点与备考重点
AMC10考试难度分布与推荐用时
AMC10竞赛共有25道题,考试时长为75分钟,平均每题3分钟。在答题时,基础题要快速且准确地完成,中等难度的题目需要稳扎稳打,而难题则可以根据自己的目标和实力灵活调整策略。
如果目标是晋级AIME或进入前5%,那么11-20题是需要重点突破的部分;若想冲刺前1%,则需要在难题上投入更多的精力。
1-25题考试题目难度分布:
1-10题:容易,推荐考试用时10-15分钟
答题策略:
基础题,务必全对,若有错误,说明基础知识点有漏洞,需针对性巩固
11-20题:中等难度,推荐考试用时35-40分钟
答题策略:
需一定技巧,要快速识别考点,运用对应方法解题;可优先做自己擅长模块的题目,遇到卡壳及时跳过
21-25题:高难度,推荐考试用时:20-25分钟
答题策略:
冲击高分的关键,若时间紧张,可选择性作答,优先保证前面题目的正确率
AMC10考试备考策略
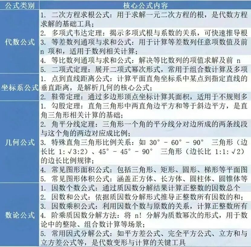
必备公式
AMC10的题目设计有明确的考点锚点,80%的基础题和中档题都需要用以下核心公式快速破题。如果公式记不熟,不仅会浪费大量时间推导,还可能因步骤出错丢分。
答题技巧训练加持,多拿分
技巧训练同样重要!掌握这些答题技巧,能帮你在考场上“快人一步、准人一筹”,把会做的题都做对,还能从难题里捞分。
答题策略提前制定
- 明确目标:根据你的目标(晋级AIME、进入前5%、冲刺前1%),合理分配时间。如果目标是晋级AIME,重点突破11-20题;如果冲刺前1%,则需在难题上投入更多精力。
- 时间分配:前15题争取在30分钟内完成,确保高准确率;中间10题(16-25题)争取在30分钟内完成,确保正确率;最后5题(21-25题)根据时间灵活处理,争取多拿分。
- 不会的题,猜还是空着?
- 排除法:利用奇偶性、特定因数、取值范围等条件,直接排除明显错误选项。若能排除2个选项,可大胆猜测剩余选项。
- 合理猜测:若完全没思路,空白可得1.5分(答错得0分)。若能排除2个选项,猜对的概率会更高。
- 检查与核对
- 留出时间检查:最后留5-10分钟检查前面的题目,重点核对计算过程与选项匹配度。
- 标记不确定题目:遇到不确定的题目,先标记,回头再检查。
AMC10冲刺课辅导
AMC10 Junior(40+100小时)
课程内容:补充AMC10竞赛基础知识点;系统学习AMC10竞赛所需所有内容&真题模考及讲解。
适合学生:7-8年级提前长线备考AMC10的学生
AMC10全程班(50课时)
课程内容:系统学习AMC10竞赛所需所有内容&真题模考及讲解
适合学生:8-9年级,需要系统学习知识点,构建知识体系的学生
AMC10冲刺班/刷题班
课程内容:AMC10真题模考讲评+考试技巧点拨
适合学生:9升10,基础较好,需要攻克AMC10重难题的学生
上海AMC10秋季课程辅导开课时间安排:

咨询时间:9:00-23:00
非咨询时间也可留言
咨询时间:9:00-23:00
为您呈现最全面的备考资讯