课程咨询热线

18501778040

2025AMC10/12真题+答案解析电子版pdf预约领取!

2025-11-07 09:12:25   来源:本站

2025年AMC10/12今日份开考,先预祝大家在考试中取得理想成绩考后第一时间季遇教研组会出具AMC10/12数学竞赛A卷答案解析, 需要的同学可以添加微信免费领取(微信:jiyujiaoyu081


季遇教育具备多年竞赛辅导经验,学员成绩有目共睹, 我们将在此次AMC10/12A卷考完之后,为大家复盘考情,为参加AMC10/12B卷的同学查漏补缺,预判考情趋势


AMC10/12考生必蹲!

11.6(今晚)19:00季遇考情直播:

2025A卷解析+B卷&AIME预测

听教研负责人+竞赛规划师干货

扫码约,精准抓考点、避坑提分

或者添加小助手微信了解:jiyujiaoyu081

2025年AMC10真题,答案解析,讲解视频等

将在将在考试静默期结束后第一时间发布!


2025年AMC10/12 A卷真题+答案解析

扫码预约领取⇓

咨询wx:jiyujiaoyu081

2025年AMC10/12竞赛成绩公布时间和证书下载流程

2025年AMC10/12成绩公布时间

- 时间:竞赛结束后4-6周(具体以官方通知为准)。

- 查询方式:

  1. 进入官网:(http://www.mathtable.com)。

  2. 点击“Scores”,输入报名手机号并验证后即可查询成绩。

2025年AMC10/12竞赛证书下载时间及流程

- 证书下载时间:一般在活动结束后6-8周(具体以官方通知为准)。

- 电子证书领取:

  1. 登录官网:(https://math-table.com/)。

  2. 点击进入“Personal Center”。

  3. 进入“证书下载界面”,即可下载电子版证书(需使用报名手机号+验证码登录)。

- 纸质证书领取:

  - 证书会发至考点,由考点代发至考生。

- 短信通知领取:

  - 您会收到短信通知,点击短信中的下载链接即可进行下载,具体时间以官方通知为准。

对于有把握晋级AIME竞赛的可以提前准备起来了,AIME含金量高,同样难度也大,在备考中有问题的可以在老师的帮助下冲金!
AIME晋级赛
1. AIME简介

- 全称:American Invitational Mathematics Examination(美国数学邀请赛)

- 主办方:美国数学协会(MAA

- 目标:筛选出全美(及全球)数学能力最顶尖的学生,是通往美国数学奥林匹克(USAMO/USAJMO)的必经之路。

2. 晋级条件

- AMC10:排名前2.5%的学生有资格参加AIME,通常分数线在100分左右,但近年来有所波动,2023年A卷为103.5分,B卷为105分。

- AMC12:排名前5%的学生有资格参加AIME,通常分数线在85-90分左右,2023年A卷为85.5分,B卷为88.5分。

- 其他途径:通过美国数学才能搜索竞赛(USAMTS)获得前5%的金奖,也可以晋级AIME。

3. 考试时间

- 2026年AIME考试时间:

  - AIME I:2026年2月6日(周五)13:00-16:00(美国时间)

  - AIME II:2026年2月12日(周四)13:00-16:00(美国时间)

- 报名截止:2026年1月27日23:59:59(美国时间)

4. 考试形式

- 考试时长:3小时(180分钟)

- 题型:15道填空题,每题1分,满分15分。答案为0到999之间的整数,答错或不答不得分。

- 语言:中英双语

- 计算器:不允许使用

5. 考试内容

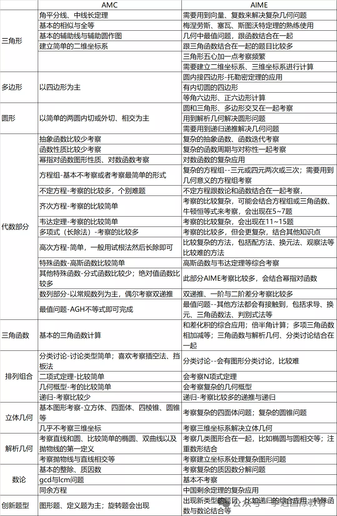
AIME的考试内容在AMC10/12的基础上增加了更多的知识点和难度,考察的知识点范围更广,单个知识点的深度也更高。主要涵盖:

- 代数:多项式、函数、方程、不等式等

- 几何:平面几何、立体几何、解析几何等

- 数论:整除、同余、质数、数列等

- 组合:排列组合、概率、图论等

6. 晋级USA(J)MO的标准

- USAMO:AMC12分数 + 20 × AIME分数

- USAJMO:AMC10分数 + 20 × AIME分数

7. AIME的含金量

- 平均分:AIME竞赛的平均分在5分左右,大多数同学15道题一般只能做对5道题。

- 申请美国TOP30院校:AIME考到7分以上会是一个比较好的成绩。

- 申请藤校:AIME考10分以上会更有竞争力。

8. 备考建议

- 提前准备:建议在AMC10/12成绩公布后,立即开始AIME的备考。

- 专项训练:强化数论和组合数学的高阶应用,掌握复杂几何问题的多种解法,培养解决非常规问题的创新能力。

- 模拟考试:定期进行3小时全真模拟考试,优化时间分配与应试策略。

- 保持稳定:备考是马拉松而非冲刺,制定长期、可持续的学习计划,保持每周稳定的训练与复习节奏。


季遇AMC-AIME课程培训


想要晋级AIME首要是打好11月的AMC10/12竞赛,距离AMC10/12考试仅剩1个月不到的时间,季遇AMC10/12冲刺课程也正式上线。


2025年AMC10/12冲刺备考:

课程类型:1V1上课

适合学生:备考2025年AMC10/12竞赛的学生

课程优势:时间更灵活,更有针对性,学习更高效


2026年AIME备考:

适合学生:AMC10/12考试预估晋级AIME的学生

课程内容:
(1)补充AMC10/12到AIME之间的空缺知识点,梳理强化知识点掌握。
(2)精选真题训练,适应AIME考试的形式和难度,进阶学习。
(3)讲解和训练结合,教授解题技巧,提升成绩。

→季遇AIME课程



课程班型:3-6人小班课/1对1

课程内容:
(1)补充AMC10/12到AIME之间的空缺知识点,梳理强化知识点掌握。
(2)精选真题训练,适应AIME考试的形式和难度,进阶学习。
(3)讲解和训练结合,教授解题技巧,提升成绩。

在季遇备考数学竞赛将获得:


前测阶段摸清学生自身优势和薄弱处,定制个人赛事规划路径,走稳备赛第一步;定制讲义,同步搭配课后练习和作业讲解,反复多次巩固知识点。


严选好老师、课程高质量

“好的老师不仅可以让学生学会解题思路,更可以启发学生的逻辑思维”。季遇数学竞赛教学由康奈尔大学应用数学学霸带队,教学团队的师资背景在业内遥遥领先。


科学做规划、课程强升级

辅导前先前测、规划最合适的班型。线上线下均可,课程内容为中英文。


经营有总结、结果有保障

季遇AMC学员答题正确率提升至75%以上,老师可轻松破解几何/数论等亚洲学生数学痛点。一个暑假解决AMC课程难点,冲刺5%或1%奖项。



有疑问
在线咨询老师

咨询时间:9:00-23:00
非咨询时间也可留言

直接拨打电话咨询
18501778040

咨询时间:9:00-23:00

干货满满的备考资讯

为您呈现最全面的备考资讯

名师1对1课程规划